一文带你揭开乙酰化的神秘面纱!
发布时间:2024-09-20
浏览次数:33375
作者:东极药物
要说生命科学领域经久不衰的研究热点,组蛋白乙酰化修饰绝对算其中一个。本篇文章,我们将为大家讲解乙酰化修饰的基本概念,并和大家探讨相关的研究思路。1.什么是组蛋白组蛋白是一种位于真核细胞核内,富含赖氨酸和···
要说生命科学领域经久不衰的研究热点,组蛋白乙酰化修饰绝对算其中一个。本篇文章,我们将为大家讲解乙酰化修饰的基本概念,并和大家探讨相关的研究思路。
1.什么是组蛋白
组蛋白是一种位于真核细胞核内,富含赖氨酸和精氨酸残基的高度碱性蛋白质,是真核生物染色体的基本结构蛋白。
根据氨基酸成分和分子量不同,可以将组蛋白分为五种类型:H1、H2A、H2B、H3、H4。
组蛋白富含带正电荷的碱性氨基酸,能够同DNA中带负电荷的磷酸基团相互作用,因此,它主要负责将DNA高度螺旋化的蛋白质,并和DNA共同组成核小体结构。

2.组蛋白修饰方式
组蛋白修饰是在相关酶作用下发生的,修饰方式包括:甲基化、乙酰化、磷酸化、泛素化、sumo化、瓜氨酸化和ADP核糖基化。

组蛋白修饰的常用命名法(从左到右分别如下):
组蛋白的名称(例如:H3)
单字母氨基酸缩写(例如,K代表赖氨酸)
上述氨基酸在上述组蛋白中的位置
修饰的类型(Me:甲基,P:磷酸,Ac:乙酰基,Ub:泛素)
修饰的数量(已知只有Me在每个残基上出现1个以上的拷贝,1、2或3分别是单甲基化、双甲基化或三甲基化)
例如:H3K4me1,就表示从H3蛋白开始(即N端)的第四个残基(赖氨酸)的单甲基化。
3.组蛋白乙酰化修饰
组蛋白乙酰化主要受组蛋白乙酰转移酶(HATs)和组蛋白去乙酰化酶(HDACs)调控。
HATs催化乙酰基从供体乙酰辅酶A转移到组蛋白肽的赖氨酸残基,增加组蛋白乙酰化水平,使染色质维持转录活性。
相反,HDACs负责催化组蛋白氨基末端保守赖氨酸残基的ε-氨基去除乙酰基,从而导致低水平的乙酰化以及异染色质和基因沉默。

接下来,我们通过实际案例,跟着作者的思路,来一起了解一下关于组蛋白乙酰化修饰的具体应用。

①筛选目的基因:UPP1与肺腺癌不良预后相关,确定UPP1为目的基因。

②验证UPP1对癌细胞生物功能的影响:目的基因UPP1干扰细胞系内抑癌作用,同时抑制糖酵解。

③验证UPP1对成瘤的影响:UPP1抑制瘤体生长,且影响糖酵解相关蛋白表达。

④验证UPP1对2-DG诱导肿瘤进展的作用:UPP1干扰促进糖酵解抑制剂2-DG的抑癌作用;UPP1过表达则作用相反。

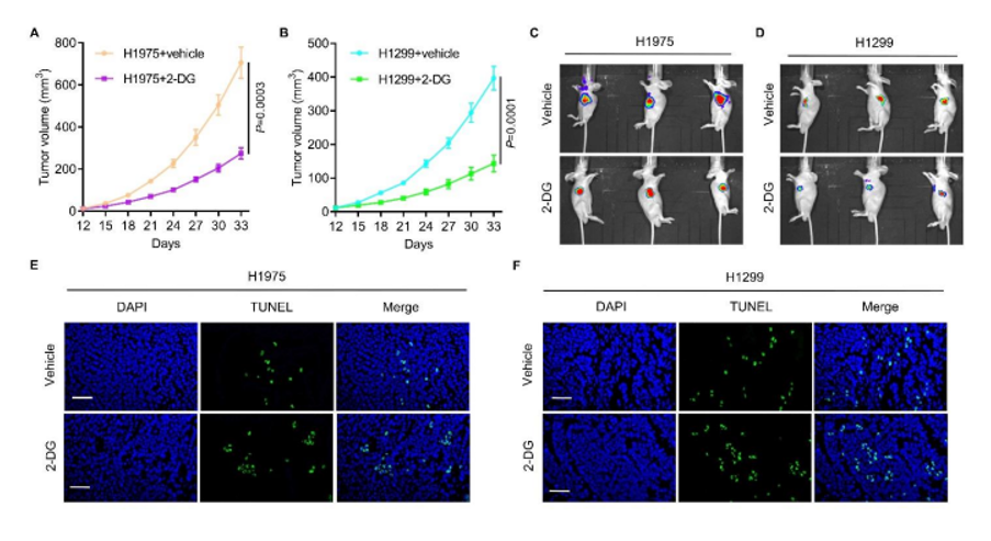
⑤体内实验验证:在小鼠体内,UPP1能显著改变肿瘤对糖酵解抑制剂的敏感性。

⑥UPP1通过组蛋白乙酰化受到表观遗传调控:UPP1过表达可以逆转SGC-CBP30的抑癌作用。

以上就是关于组蛋白乙酰化修饰的内容分享~
文章出自:细胞实验外包 想了解更多请关注:http://www.dj-cro.com/













